首页
核心服务
全过程咨询服务
投资咨询
勘察设计管理
项目管理
招标代理
造价咨询
工程监理
第三方评价与后评估
运维管理
生态环境咨询
法律咨询
政策咨询
平台化运营
投融资服务
数字资产服务
BIM技术应用
信息技术应用
智库
新能源产业
专业领域
项目案例
全过程工程咨询
城市轨道交通
大规模住宅建筑
公共建筑
商业建筑
工业建筑
城市管廊工程
第三方综合管控
风景园林、环境治理工程
道路、桥梁及隧道工程
水利工程
资质荣誉
企业资质
专利技术
企业荣誉
导言
鲁班奖
国家优质工程奖
全国市政金杯示范工程
大禹奖
詹天佑奖
第一批中国钢结构金奖
建设工程项目管理一等成果
党建专栏
学习园地
支部风采
新闻动态
企业新闻
行业动态
关于我们
联系我们
联系方式
加入我们
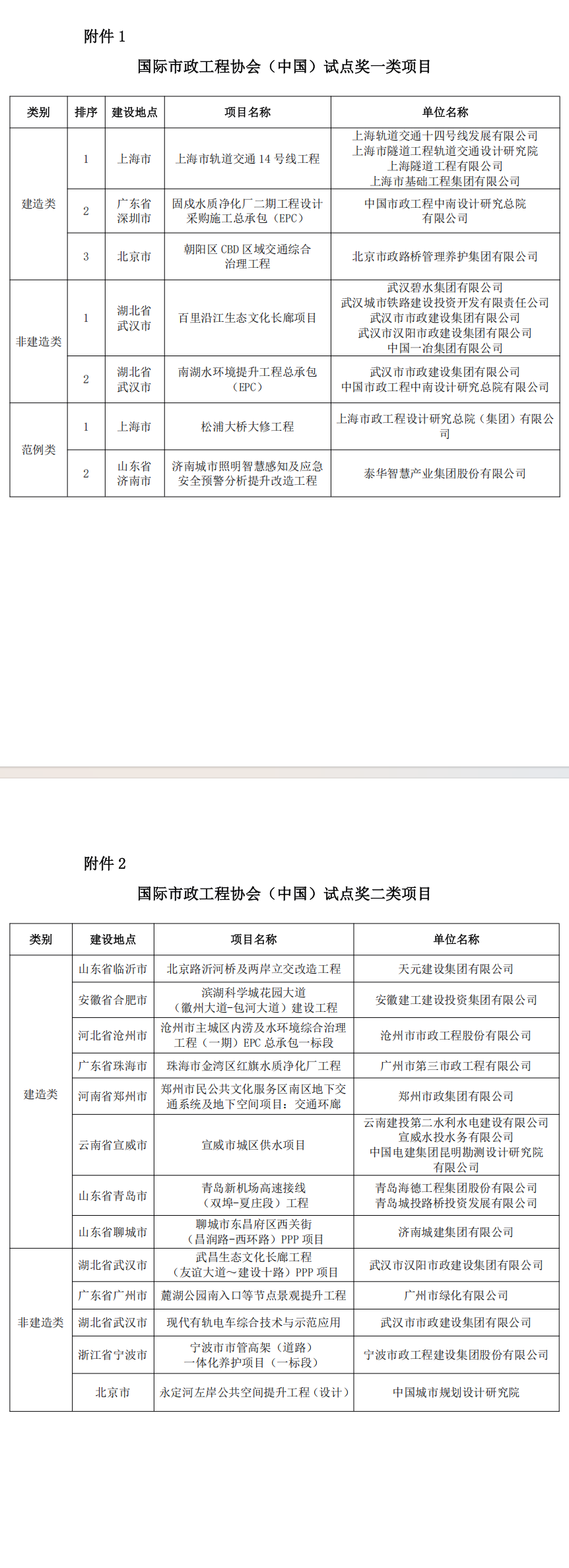
-- 国际市政工程协会(中国)试点奖-名单 --